Policy & Market Uncertainty: What Sustainability Business Leaders Need to Know
On his first day back in office, President Trump signed seven executive orders (EOs) that could drastically reshape federal grant funding. These orders target programs and initiatives that do not align with his administration’s policy priorities, potentially affecting thousands of federally funded organizations. What do these executive orders mean for federal grant recipients? How can organizations remain compliant while continuing to pursue their missions? Let’s explore the impact of these new regulations and how grant recipients can navigate these challenges.![]()
What Is Happening?
Among President Trump’s numerous executive orders, Diversity, Equity, Inclusion, and Accessibility (DEI or DEIA) have been specifically targeted. Those receiving federal funding are forbidden to “engage in workforce balancing based on race, color, sex, sexual preference, religion, or national origin,” among other restrictions. Anyone receiving a federal grant must confirm that they don’t operate programs promoting “illegal” DEI or DEIA practices to continue to receive federal funding. What’s considered illegal at this time is not entirely clear. However, the executive order states that DEI-related practices like affirmative action are discriminatory and violate civil rights laws, including the Equal Protection Clause of the 14th Amendment.
In addition to targeting DEI, the executive orders signed so far also target assistance for undocumented immigrants, gender-affirming medical care and research, financial commitments made under the United Nations Framework Convention on Climate Change and the U.S. International Climate Finance Plan, and more.
The National Science Foundation (NSF) has reportedly introduced a list of restricted keywords that trigger additional scrutiny for grant proposals, including words like “disabilities,” “women,” “minority,” and “sense of belonging” among the 108 keywords listed. The Centers for Disease Control and Prevention (CDC) has also been directed to remove around 20 terms from their website and official publications, including “gender,” “pregnant person,” and “transgender.” These restrictions indicate a broad effort to reshape public funding, research, information, and policy language.
What Impact Have Trump’s Executive Orders Had on Federal Funding So Far?
So far four key things are having an immediate impact on businesses and nonprofits.
1. The Gender Ideology Memo
2. The CDC Content Restrictions
3. NSF Grant Keywork Screening.
4. The Federal Funding Freeze, which is largely tied to the previous 3
1. The Gender Ideology Memo
On January 29, 2025, U.S. Office of Personnel Management Director Charles Ezell issued a memo detailing compliance requirements titled “Initial Guidance Regarding President Trump’s Executive Order Defending Women.”
This directive instructed agencies to:
- Send an email to all agency employees announcing that the agency will be complying with Defending Women and this guidance.
- Review all agency programs, contracts, and grants, and terminate any that promote or inculcate gender ideology.
- Review all agency position descriptions and send a notification to all employees whose position description involves inculcating or promoting gender ideology that they are being placed on paid administrative leave effective immediately as the agency takes steps to close/end all initiatives, offices, and programs that inculcate or promote gender ideology.
- Take down all outward-facing media (websites, social media accounts, etc.) that inculcate or promote gender ideology.
- Review agency email systems such as Outlook and turn off features that prompt users for their pronouns.
- Withdraw any final or pending documents, directives, orders, regulations, materials, forms, communications, statements, and plans that inculcate or promote gender ideology.
- Cancel any trainings that inculcate or promote gender ideology or have done so in the past.
- Disband or cancel any employee resource groups or special emphasis programs that inculcate or promote gender ideology or have done so in the past.
- Review all agency forms that require entry of an individual’s sex and ensure that all list male or female only, and not gender identity. Remove requests for “gender” and substitute requests for “sex.”
- Ensure that all applicable agency policies and documents, including forms, use the term “sex” and not “gender.”
- Ensure that intimate spaces designated for women, girls, or females (or for men, boys, or males) are designated by biological sex and not gender identity.
These steps are supposed to be taken to align with President Trump’s executive order ”Defending Women from Gender Ideology Extremism and Restoring Biological Truth to the Federal Government” to take steps to “end federal funding of gender ideology.” All federal employees were expected to complete the actions listed in the memo by February 7th, 2025.
2. The CDC’s Content Restrictions
The CDC was reportedly given a list of approximately 20 forbidden words, including “gender,” “transgender,” “pregnant person,” and “pregnant people.” They were made to remove anything related to transgender people or gender-affirming care across their websites, social media accounts, and scientific publications to comply with the executive order. Removing these terms from scientific literature and official communication could have significant implications for public health initiatives and medical research, as marginalized communities are often at a higher risk for communicable diseases.
On February 11, 2025, a judge ordered the Department of Health and Human Services, CDC, and FDA to restore previously removed web pages and health data in response to a lawsuit filed by Doctors of America. While it may not be a permanent solution, it offers a chance for important medical information to be available for at least a while longer.
3. The NSF’s Grant Keyword Screening
The National Science Foundation, which funds scientific research, has also been instructed to review active projects and assess whether they comply with the new executive orders. University of California professor Darby Saxbe revealed a leaked list of flagged keywords that includes common terms such as “underrepresented,” “excluded,” “left,” and even “women.”
The Full List of NSF Screened Keywords:
- activism
- activists
- advocacy
- advocate
- advocates
- barrier
- barriers
- biased
- biased toward
- biases
- biases towards
- bipoc
- black and latinx
- community diversity
- community equity
- cultural differences
- cultural heritage
- culturally responsive
- disabilities
- disability
- discriminated
- discrimination
- discriminatory
- diverse backgrounds
- diverse communities
- diverse community
- diverse group
- diverse groups
- diversified
- diversify
- diversifying
- diversity and inclusion
- diversity equity
- enhance the diversity
- enhancing diversity
- equal opportunity
- equality
- equitable
- equity
- ethnicity
- excluded
- female
- females
- fostering inclusivity
- gender
- gender diversity
- genders
- hate speech
- excluded
- female
- females
- fostering inclusivity
- gender
- gender diversity
- genders
- hate speech
- hispanic minority
- historically
- implicit bias
- implicit biases
- inclusion
- inclusive
- inclusiveness
- inclusivity
- increase diversity
- increase the diversity
- indigenous community
- inequalities
- inequality
- inequitable
- inequities
- institutional
- Igbt
- marginalize
- marginalized
- minorities
- minority
- multicultural
- polarization
- political
- prejudice
- privileges
- promoting diversity
- race and ethnicity
- racial
- racial diversity
- racial inequality
- racial justice
- racially
- racism
- sense of belonging
- sexual preferences
- social justice
- sociocultural
- socioeconomic
- status
- stereotypes
- systemic
- trauma
- under appreciated
- under represented
- under served
- underrepresentation
- underrepresented
- underserved
- undervalued
- victim
- women
You can download the list HERE
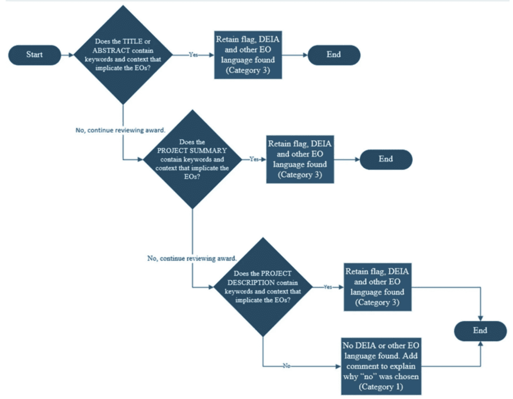
A leaked decision tree indicates that if flagged terms appear in a grant application, the NSF conducts a review to determine if the context violates the executive orders. On a broader scale, this means that organizations must now justify the inclusion of flagged terms to avoid funding rejection.

A leaked decision tree distributed to program officers at NSF
4. The Federal Funding Freeze
On January 27, 2025, the Trump Administration implemented a widespread federal funding freeze to locate tax dollars spent on “woke ideology” and “transgenderism” that affected numerous federal agencies. Many of the agencies affected were programs to assist the disabled and impoverished, such as Medicaid, Section 8 Housing, and SNAP (food stamps), and scientific and health agencies such as the National Institute of Health and climate change projects. The country was temporarily disrupted by the order’s action on January 28th and was swiftly paused by a federal judge. Despite the pause, the Trump Administration continues to pursue the freeze, and funds are still frozen for some programs.
Considerations for Federal Grant Recipients
While the banned words appear to primarily target scientific research and gender identity, their broad language suggests that other organizations may also be at risk. Your funding could be scrutinized if your organization is involved in climate or environmental actions, DEI initiatives, or social services. If your organization has anything to do with so-called “woke” ideologies, then you’ll need to exercise caution.
The National Science Foundation’s guidance indicates the type of activities the federal government is likely looking to audit. If the NSF identifies a keyword in a grant, it puts it through a review process. The professor who leaked the keyword list also revealed a screenshot of a decision tree that offers guidance on conducting a review. (see above) Context is important in their decision, and they must justify why a flagged grant does not violate the executive order.
To mitigate risks:
- Familiarize yourself with the NSF’s keyword list and avoid using flagged terms unnecessarily.
- Use the decision tree to decide if the grant is likely to be triggered for review.
- Be prepared to provide detailed justifications for language that might trigger a review.
- Monitor updates from federal agencies regarding enforcement policies and additional restrictions.
You can view the list of keywords here and the decision tree here.
Due to the blitzkrieg of executive orders, many agencies are still determining how to implement and enforce them to comply with the current administration. This uncertainty and ongoing change pose a challenge for grant recipients who need to comply without clear guidelines on what is considered “illegal” under the new regulations. It is imperative to stay up-to-date on all executive orders, bills, and memos that may affect your organization.
What Does This Mean For Businesses Or Nonprofits That Receive Federal Grant Funding?
While it’s possible that some businesses and nonprofits may still get funding previously allocated, some agencies are already withholding funds from organizations, especially those providing healthcare and social services to the LGBTQIA+ community. it is crucial to take proactive steps:
- Review Your Contracts: Examine existing grant agreements for potential violations and adjust language where necessary.
- Be Ready to Justify Your Funding: If flagged, be prepared to provide evidence that your programs align with federal requirements.
- Explore Alternate Funding Sources: Diversify your revenue streams to reduce reliance on federal grants.
It’s important to note that as of February 12, 2025, the words, topics, and concepts identified in these executive orders are not banned in the sense that using them will result in criminal charges. Organizations can still work on behalf of communities included in DEIA, as well as healthcare, climate change, renewable energy, and more. It simply means alternative funding sources will be required if federal funding is denied.
It’s also important to note what keywords and topics aren’t currently being flagged. Some previously contentious issues and topics are notably absent from these orders and lists. While the absence of these isn’t a guarantee that these areas of research and social/environmental impact are likely to have future governmental support it is worth noting that these sectors are not subject to the current scrutiny.
Trump’s executive orders mark a significant shift in federal funding policies, with potential long-term consequences for scientific research, social programs, and public health initiatives. Organizations can continue to thrive despite the shifting political landscape by understanding these changes. While the future is changing rapidly, Americans, especially entrepreneurs and activists, always find a path toward the common good.
Topics: